发布时间 : 2018/12/19
智慧农业是智慧经济的重要内容,是依托物联网、云计算以及3S 技术等现代信息技术与农业生产相融合的产物,可以通过对农业生产环境的智能感知和数据分析,实现农业生产精准化管理和可视化诊断。
但当前我国智慧农业建设发展中仍存在一系列问题,主要包括:高素质农民匮乏、职业农民教育体系还未建立;科研体系不健全、农业科技推广不力以及基础设施落后、农机设备现代化程度较低。亟需我国政府、企业和农业相关人员在人力、物力、财力等方面加大对智慧农业的投入,助力我国农业快速实现现代化。
一、智慧农业内涵及其运行概述
1、智慧农业内涵:
智慧农业是在现代信息技术革命的红利中探索出来的农业现代化发展的新模式,是集集约化生产、智能化远程控制、精细化调节、科学化管理、数据化分析和扁平化经营于一体的农业发展高级阶段。
智慧农业是智慧农业产业链,是现代信息技术与农业生产、经营、管理和服务全产业链的“生态融合”和“基因重组”,可以从生产、营销、销售等环节彻底升级传统的农业产业链,提高效率,改变产业结构。
智慧农业以智慧生产为核心,智慧产业链为其提供信息化服务支撑。即使农业全产业链中的营销、物流、消费成为智慧农业生产的可靠的信息支撑网络,引导农业生产信息化决策、高效化生产、差异化服务。
2、智慧农业系统运行概述:
智慧农业以智慧生产为核心,精细化、智能化、集约化、科学化生产促进农产品提质增效。
通过“3S”技术、物联网技术利用多样、多源遥感设备、智能监控录像设备和智能报警系统监测农产品生产环境和生长状况,利用科学智能的农业生产要素遥控设备实时遥控管理农产品生产状况,水肥药食自动投放管理,提高农产品品质、产量,降低生产成本。
最后,通过大数据分析、农产品物流管理技术以及农产品品质检测技术,根据智慧农业生产决策系统中的农产品具体需求信息、物流信息以及农产品生长信息,针对性地定向确定农产品具体采摘时间段(精确到小时)、采摘数量、物流情况以及农产品品质规格,降低农产品损耗,保证水果、蔬菜、水产品在消费时的鲜活度。
二、国外智慧农业发展现状
目前智慧农业在世界各国建设发展的如火如荼。一些起步较早的国家,政策支持、科技研发、创新科技应用方面都早已大规模展开并快速发展。
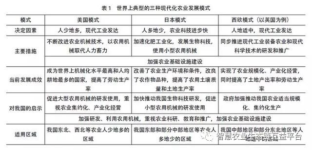
现在一些农业发达国家的智慧农业都已达到世界领先水平,因地适宜创新的现代化农业发展模式也已形成并在日益完善(如图),精准生产管理、节约人力物力资本、提高产能和质量也都在逐渐实现。
1、政策方面
国外的一些国家都早已不遗余力的出台、落地支持智慧农业发展的政策法规来高位引导智慧农业发展。率先提出“精确农业”构想的美国,先后出台了6 项与农业信息化相关的法律法规和发展计划,在信息、科研、教育、基础设施、投资等方面都以法律法规形式明确推进农业发展,为“智慧农业”及其产业链条的发展提供了良好的政策环境和财政支持。
农业资源匮乏、人地分配严重不足的荷兰,自第二次世界大战后政府便开始推行农业保护政策,荷兰政府和欧盟一直坚持大额农业补贴,用以建设农业发展设施以及农业知识创新体系。
2、科技研发方面
农业发达国家也早已创建不同结构的农业科技研发系统,以适应性促进本国智慧农业发展,世界各国的农业科技研发系统组成主体多样化,但都基本以政府、高校的农业科技研发机构为重要主体,且政府为主要管理者、研发推动者,企业的重要程度各国略有不同,其他农业相关者紧密配合主要研发机构。
3、科技创新应用方面
世界各国都在大力推进产学研结合,建立完善的配套规章制度和专项资金池以推进农业科研技术快速应用于智慧农业的发展,当前许多国家都已形成各具特色的农业推广体系,并且目前各国科技创新应用成效显着。
如,美国早已应用“5S 技术”、智能化农机技术等形成了农业精细化、规模化发展的智慧农业生产线系统,帮助农场主精细化耕作并提质增效;日本也早已利用数字技术、传感技术和远程控制等技术建立了个性化“网上农场”式农业运营新模式,使消费者可实时自主远程精准控制自有农产品生产,并获得理想的农产品。
三、促进我国智慧农业发展的战略对策
1、吸引农业高素质人才,加快培育新型职业农民
各级政府在政策、资金、物资、人力方面加大对我国智慧农业建设发展的支持力度,通过报纸、电视、广播等多渠道媒体在农村全方位宣传智慧农业,调整农民文化水平、年龄、性别结构,鼓励他们主动创业创新。
其次,充分发挥运营成功的智慧农业示范基地的示范带头作用,组织农民定期参观了解智慧农业运行模式,深入学习如何建设管理智慧农业。
最后,结合我国农业高校和相关科研院所拥有的雄厚的师资力量和科研基础优势,将职业农民培养纳入国家教育培训发展规划,建立适合培训我国高素质农业人才的长效教育机制,教授农民和青年学生智慧农业理论知识,为智慧农业发展提供源源不断的农业人才。
2、加快完善农业科研体系,提高农业科研成果的转化应用能力
强化政府顶层设计职责,加大农业科研体系的资金、物质和人才投入,统筹规划、建立统一协调的农业科研体系。
促进农业科研机构的相互合作和交流,使农业科研项目井然有序地进行,减少重复研究,强化集成创新,并统筹兼顾智慧农业发展所需的各项高科技技术。
深化基层农技推广体系改革,建设全国农业信息网上交流平台,激励农技推广人员充分利用其广泛接触农业生产者的优势,通过各种方式尽职做好农技推广,促进土壤修复技术、数字化管理等技术的应用,广泛收集农业生产问题和生产数据为农业科研提供反馈,及时检验农业科研成果效用,完善农业科研成果的功能。
3、加强智慧农业基础设施建设,促进农业机械设备提档升级
加强农田水利建设,建设统筹兼顾引水、排水、蓄水、灌溉等多种功能的水利工程,实现节水灌溉、绿色灌溉、数字化灌溉。改善牲畜禽舍现状,推进通风、采阳、温控、清理垃圾以及饵料投喂自动化建设,建立全封闭式现代化种养殖舍棚。
加快现代化农机设备进入农田,建立专项资金支持农机设备生产企业降低生产成本研究,扩大农机设备生产规模,增加市场投入量,并加强农机设备购置补贴政策,鼓励农民积极使用现代化农机设备,实现精准化、智能化、科学化远程控制管理农业生产。
来源:智慧农业生态链互益平台
发布时间: 2026-05-09
发布时间: 2026-03-31
发布时间: 2026-03-24
发布时间: 2026-03-13
发布时间: 2026-01-22
发布时间: 2026-01-06
换一批